這幾天社群最熱門的公關災難莫過於嘉南羊肉爐…說錯,嘉南羊乳,一波騷操作把好不容易拉起來的產業形象反往死裡催落去。至於他們幹了些什麼,以下我就整理了一下前因後果。
.
2025年
嘉南羊乳以「羊編」的人設在Threads活躍發文,經過大半年的打底,終於在年底引發一波老人懷舊與新人的目光。
↓
2026年1月29日,白天
「美樂蒂小姐」行銷公司自稱「代操」嘉南羊乳Threads,將經營爆紅歸功於自身策略,引發網友對「虛偽人設」的反感。 #美樂蒂小姐 行銷公司也被網友找出來是 #Melody #張亞忻 。
↓
2026年1月29日,晚上
嘉南羊乳的「羊編」發文澄清,每一篇貼文、每一篇留言都是親手繕打,一文一字都跟小農產品一樣充滿手心的溫度。
↓
2026年1月30日
「美樂蒂小姐」行銷公司刪文,張亞忻神隱,網友認為這次事件是行銷公司割稻尾的行為,應向行銷公司求償形象傷害的損失。當天晚上,嘉南羊乳宣布小編加薪,此事暫告一段落。
↓
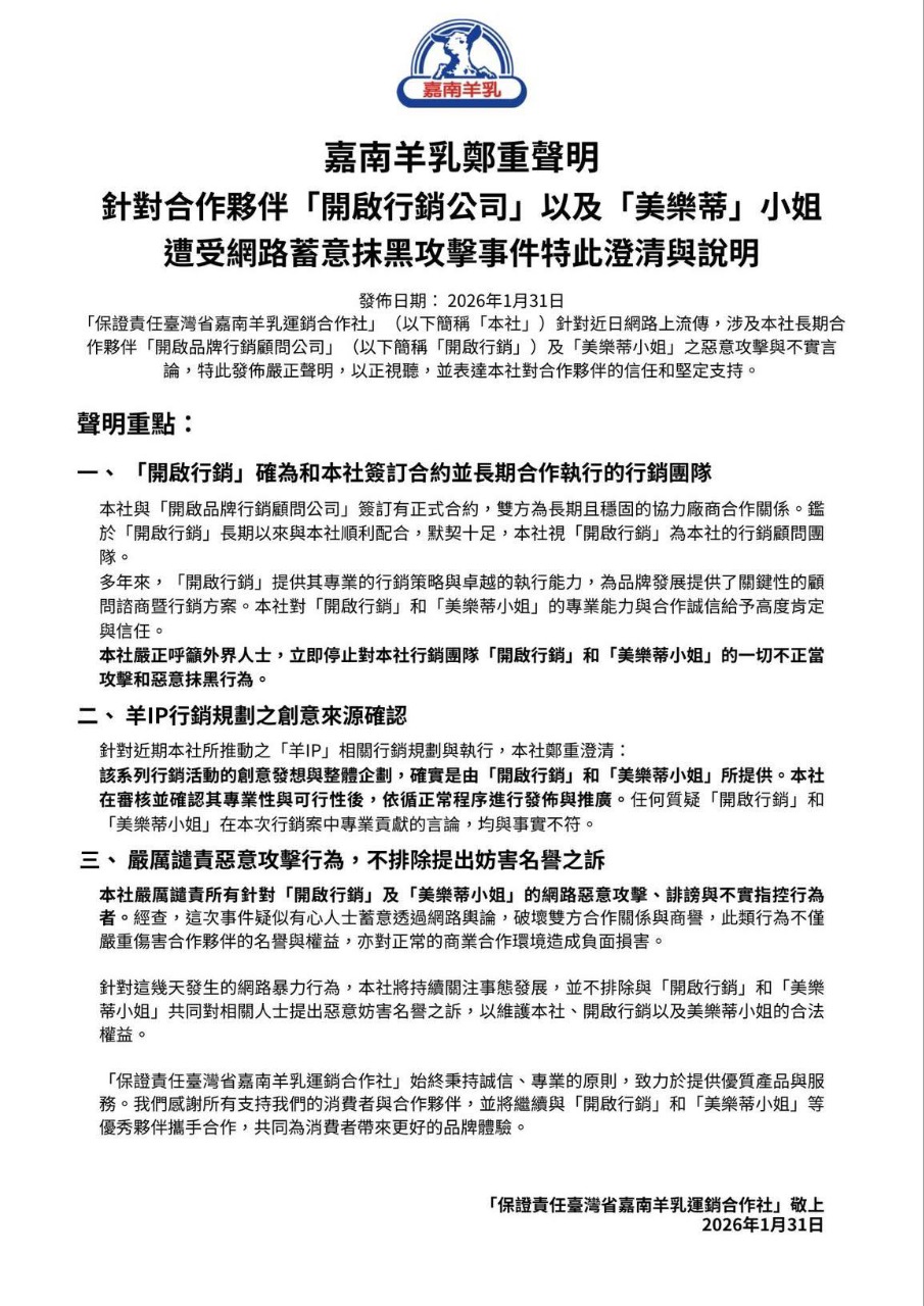
2026年1月31日
嘉南羊乳總公司(嘉南羊乳運銷合作社)發布聲明,力挺美樂蒂小姐行銷公司,並表明將對情緒性發言的網友提告。危機才剛解除,本次發言把事件鬧得更大,開始引發各大媒體和網紅的關注,嘉南羊乳發現苗頭不對後立即刪文,但相關的圖文早已被網友備份。
↓
2026年2月1日
試圖救火的「羊編」消失,嘉南羊乳的形象破滅,引發民眾的抵制與退訂。嘉南羊乳後續的發文也被發現是用AI製作,原本只是失速墜毀卡在火山壁,現在是自己油門一踩,往火山口衝下去。
.
【總結】
嘉南羊乳算是台灣傳產的經典代表,員工最大的挑戰不是份內工作,不是本職學能,而是阻止老闆和皇親國戚把公司搞垮。